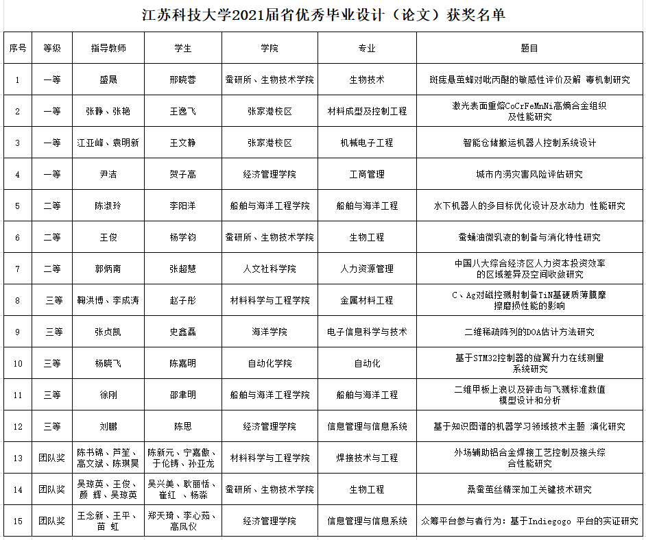
近日,江苏省教育厅公示了《2021年度江苏省普通高校本专科优秀毕业论文(设计)评选结果》,我校共有15项本科毕业论文(设计)获奖,其中一等奖4项、二等奖3项、三等奖5项、团队奖3项,一等奖数并列省属高校第一,创历年来最好成绩。

据悉,本次评选是在各高校择优推荐基础上,经省教育评估院组织专家评审、省教育厅审定,全省共评选出本专科获奖优秀毕业设计(论文)941项、团队优秀毕业设计(论文)185项。
学校始终坚持以本为本,落实“四个回归”,推进一流本科教育行动计划,高度重视本科毕业设计(论文)工作,严把毕业设计(论文)质量关,先后修订《江苏科技大学本科优秀毕业设计(论文)评选办法》《江苏科技大学毕业设计(论文)工作管理办法》《江苏科技大学学位论文作假行为处理办法实施细则》等制度文件,严格工作标准、优化工作流程、强化过程管理、建立激励机制,形成了学校、学院、指导教师三级联动的毕业设计(论文)质量保障体系。

